景区动态
首页
|
党建引领
|
景区动态
|
历史文化
|
生态文明
|
精彩图集
|
旅游服务
|
信息公开
<
>
龟山风景区
>
景区动态
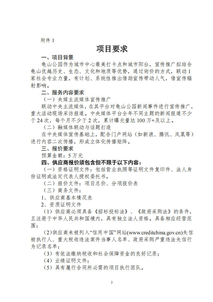
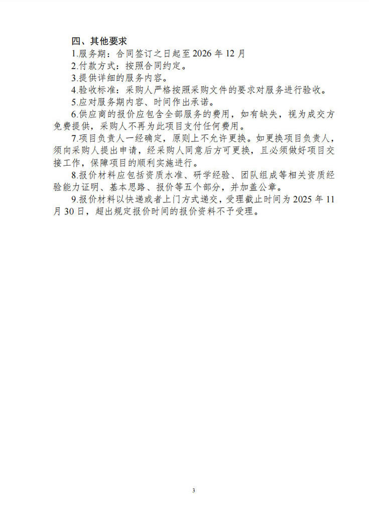
武汉市龟山风景管理处宣传服务采购项目询价函
龟山风景管理处
2025-11-25 09:00
推荐
神铁之光
首义之星
大别遗存
天街印象
中华第一鼎